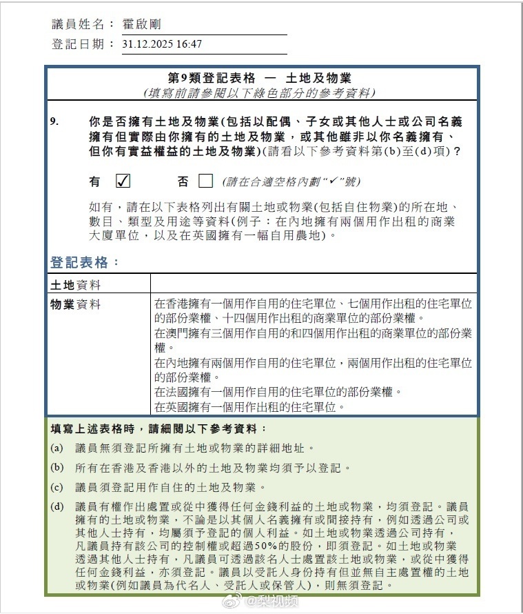
1月11日,连任香港立法会议员的霍启刚首次对外公布个人财产情况。根据其提交的申报资料显示,他名下共拥有35处物业。

35处物业中7处自住,28处用于出租,被网友称为“最强包租公”。这些物业分布范围广泛,涵盖香港、澳门、内地以及法国、英国等地。据悉,其中多处房产为霍启刚与妻子郭晶晶婚后共同持有,两人结婚多年仍共同经营财产,感情状态备受公众关注。

目前霍启刚一家五口居住于香港浅水湾一处市值约1.6亿港元的豪宅内。此次财产公开后,不少网友称赞其“坦诚”“堪称豪门清流”。

港媒指出,霍启刚此举既履行了议员申报义务,也向公众传递了公职人员的透明态度。